中国·2138cn太阳(SunCity·VIP认证集团)官方网站-Official Website
网站首页
EN
中文版
English
Русский
关于我们
2138cn太阳集团城简介
领导致辞
领导团队
重要荣誉
2138cc太阳集团官网入口
新闻资讯
企业要闻
企业映像
产品中心
矿用产品
永磁产品
防爆产品
核电产品
屏蔽产品
普通产品
起重产品
冶金产品
智能电机
同步机产品
特种电机及驱动系统
市场营销
国际贸易
国内贸易
诚聘英才
校园招聘
社会招聘
信息公开
公告信息
废旧物资处置信息
分子公司
佳木斯电机股份有限公司
苏州2138cn太阳集团城永磁电机科技有限公司
成都2138cn太阳集团城电机有限公司
哈尔滨电气集团先进电机技术有限公司
哈尔滨电气动力装备有限公司
佳木斯2138cn太阳集团城电机运维科技有限公司
联系我们
网站首页
EN
中文版
English
Русский
关于我们
About us
2138cn太阳集团城简介
领导致辞
领导团队
重要荣誉
2138cc太阳集团官网入口
新闻资讯
news
企业要闻
企业映像
产品中心
Products
矿用产品
永磁产品
防爆产品
核电产品
屏蔽产品
普通产品
起重产品
冶金产品
智能电机
同步机产品
特种电机及驱动系统
市场营销
Marketing
国际贸易
国内贸易
诚聘英才
Information disclosure
校园招聘
社会招聘
信息公开
Related industries
公告信息
废旧物资处置信息
分子公司
Information disclosure
佳木斯电机股份有限公司
苏州2138cn太阳集团城永磁电机科技有限公司
成都2138cn太阳集团城电机有限公司
哈尔滨电气集团先进电机技术有限公司
哈尔滨电气动力装备有限公司
佳木斯2138cn太阳集团城电机运维科技有限公司
news
新闻资讯
新闻资讯
企业要闻
企业映像
2138cn太阳集团城公司企业环境信息公开
来源:
浏览量:
发布时间:2020-04-23
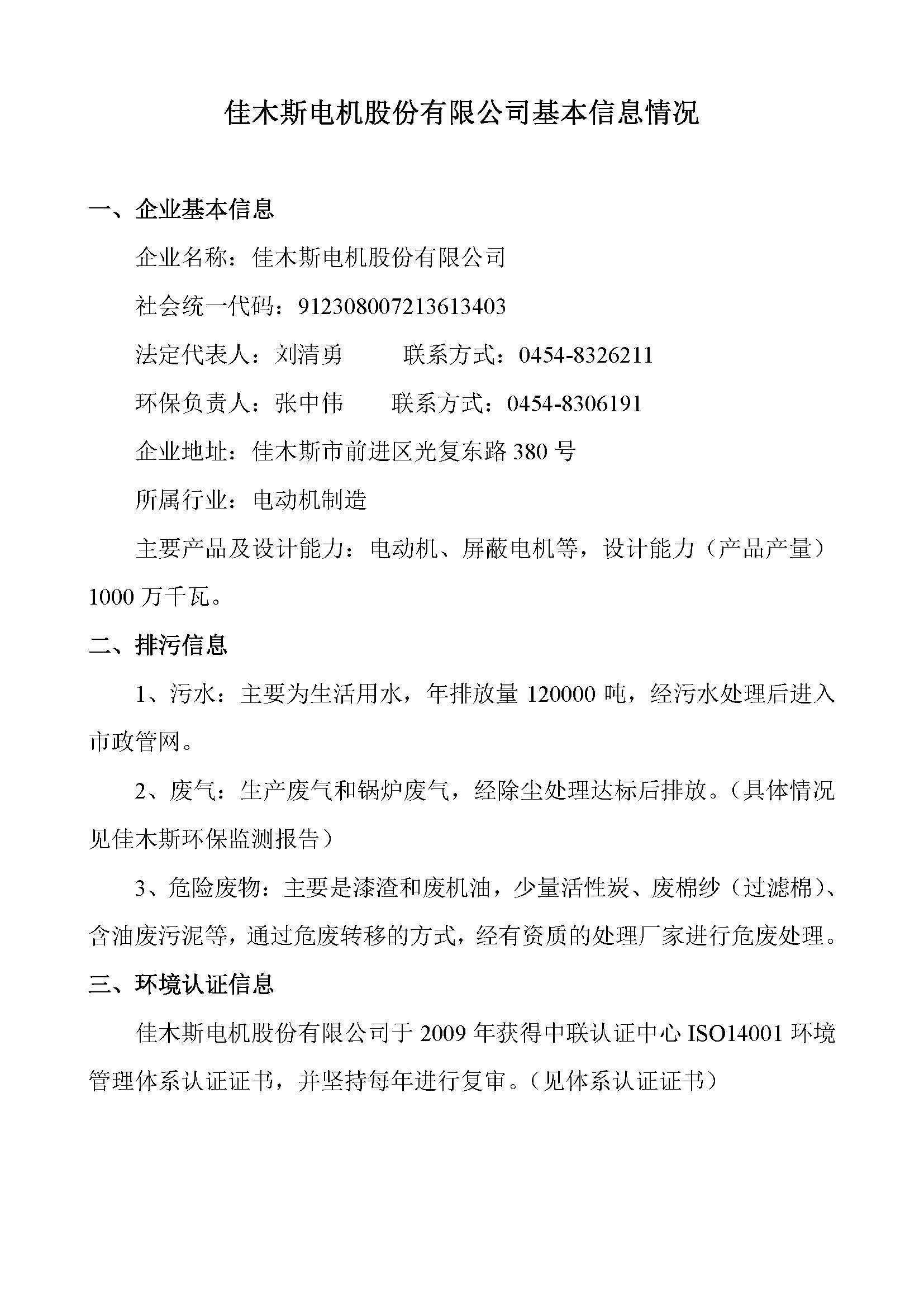
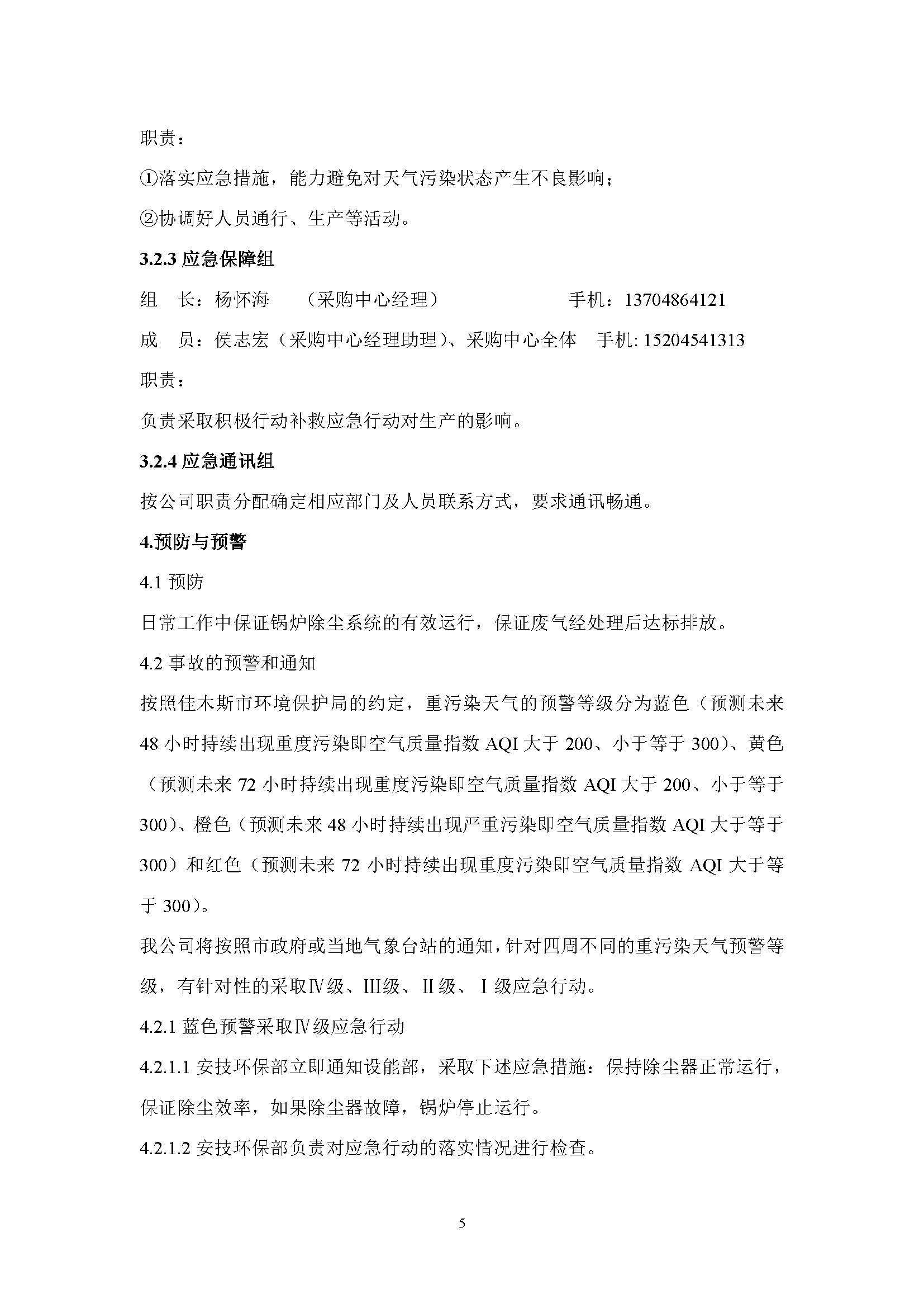
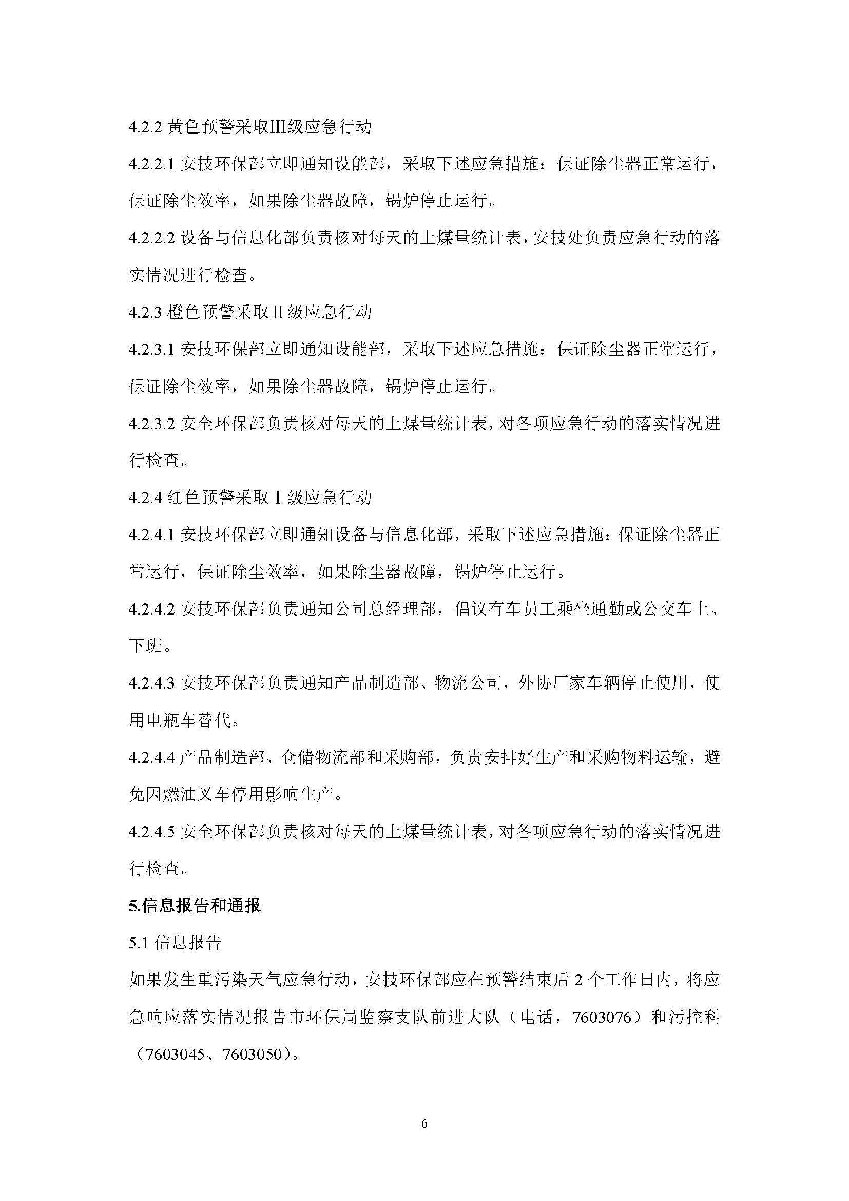
按照佳木斯市环保局关于企业环境信息公开的要求,现将2138cn太阳集团城公司涉及相关的环境信息进行公开:
上一篇:
抗击疫情 贡献青春力量——2138cn太阳集团城团委开展主题志愿活动
下一篇:
2138cn太阳集团城党委组织开展“理论学习大讲堂”培训
分享到
TOP